インターフェース / 一般設定
ここでは、各種インターフェースの基本的な操作方法について解説します。
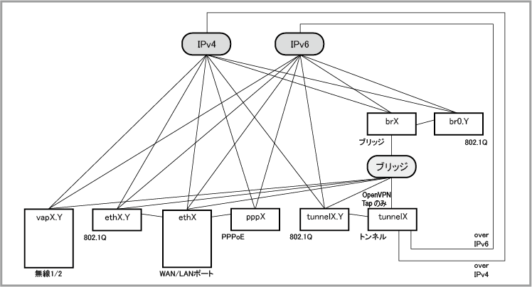
インターフェースの階層構造
ルーターの設定は、最下位に位置する物理インターフェースの上にさまざまな論理インターフェースを重ねていく形で行います。次に本製品のインターフェース階層図を示します。

一番下にあるのが、物理インターフェースです。
本製品では、無線1/2とWAN/LANポート(Ethernetインターフェース)があります。
その上にあるのが、ルーティング/ブリッジング用インターフェースとして使用可能なインターフェース群です。
本製品では下記のインターフェースをサポートしています。
- VAPインターフェース(vapX.Y)
- Ethernetインターフェース(ethX)
- Ethernetサブインターフェース(ethX.Y)
- PPPoE/PPPインターフェース(pppX)
- トンネルインターフェース(tunnelX)
- トンネルサブインターフェース(tunnelX.Y)
これらのインターフェースにはIPv4/IPv6アドレスを設定してIPv4/IPv6パケットをルーティングすることができます。
また、一部を除き、ソフトウェアブリッジに関連付けて任意のプロトコルをブリッジングすることができます。
一番上にあるのが、インターフェース間でパケットをルーティング/ブリッジングするための機能モジュールです。本製品ではIPv4、IPv6のルーティングと、任意プロトコルのブリッジングをサポートしています。
物理インターフェース
本製品の物理インターフェースは次の2種類です。
- 無線1/2
- WAN/LANポート(Ethernetインターフェース)
無線1/2の設定については、「無線機能」/「設定のポイント」をご覧ください。
WAN/LANポート(Ethernetインターフェース)はそのままルーティング/ブリッジング用インターフェースとして使用できます。
WAN接続の設定は、上位のPPPインターフェースで行います。詳しくは「PPP」の「一般設定」をご覧ください。
ルーティング/ブリッジング可能インターフェース
ルーティングが可能なインターフェースは以下のとおりです。
- VAPインターフェース(vapX.Y)
- Ethernetインターフェース(ethX)
- Ethernetサブインターフェース(ethX.Y)
- PPPoE/PPPインターフェース(pppX)
- トンネルインターフェース(tunnelX)
- トンネルサブインターフェース(tunnelX.Y)
- ブリッジインターフェース(br0~br255)
- ブリッジサブインターフェース(br0.Y)
また、ブリッジングが可能なインターフェースには以下のものがあります。
- VAPインターフェース(vapX.Y)
- Ethernetインターフェース(ethX)
- Ethernetサブインターフェース(ethX.Y)
- トンネルインターフェース(tunnelX)
- トンネルサブインターフェース(tunnelX.Y)
トンネルインターフェースはさまざまなトンネリングプロトコルに対応していますが、ブリッジングが可能なのは、OpenVPN Tap(L2)トンネルインターフェースとそれらのサブインターフェースのみです。
VAPインターフェース
VAPインターフェースは無線通信用のインターフェースです。詳しくは「無線機能」/「設定のポイント」をご覧ください。
Ethernetインターフェース
前述のとおり、Ethernetインターフェースは特別な設定をすることなく、ルーティング/ブリッジング用インターフェースとして使用できます。
802.1Q Ethernetサブインターフェース
802.1Q Ethernetサブインターフェースは、Ethernetインターフェース上に作成する論理的なインターフェースで、インターフェースごとに異なるVLAN IDのタグ付きパケットを送受信できます。802.1Q Ethernetサブインターフェースは、ルーティング/ブリッジング用インターフェースとして使用できます。
802.1Q Ethernetサブインターフェースの設定については「ブリッジング」の「一般設定」をご覧ください。
PPPoE/PPPインターフェース
PPPoEインターフェースは、おもにブロードバンド接続に使用されるインターフェースです。下位層として、Ethernetインターフェースを使用します。PPPoEインターフェースがサポートする上位層はIPv4、IPv6であり、必ずこれらのプロトコルと関連付けて、ルーティング用インターフェースとして使用します。ブリッジング用インターフェースとしては使用できません。
PPPoE/PPPの設定については「PPP」の「一般設定」をご覧ください。
トンネルインターフェース
トンネルインターフェースは、IPv4/IPv6ネットワーク上に構築される仮想的なインターフェースです。これを実現するためのプロトコルとしては、次の組み合わせをサポートしています。いずれの方式も下位層としてIPv4またはIPv6を使います。
- IPsec
- OpenVPN Tap(L2)
- OpenVPN Tun(L3)
OpenVPN Tap(L2)トンネルインターフェースはおもにブリッジング用、IPsec、OpenVPN Tun(L3)トンネルインターフェースはIPv4、IPv6のルーティング用インターフェースとして使用します。
トンネルインターフェースの作成方法については、「VPN」の「トンネルインターフェース」をご覧ください。
IPsecトンネルインターフェースの具体的な使用方法については、「VPN」の「IPsec」をご覧ください。
OpenVPNトンネルインターフェースの具体的な使用方法については、「VPN」の「OpenVPN」をご覧ください。
802.1Qトンネルサブインターフェース
トンネルインターフェースのうち、OpenVPN Tap(L2)インターフェース上にはVLANタグ付きパケットを送受信するための802.1Qトンネルサブインターフェースを作成することができます。802.1Qトンネルサブインターフェースは、ルーティング/ブリッジング用インターフェースとして使用できます。
802.1Qトンネルサブインターフェースの設定については「ブリッジング」の「一般設定」をご覧ください。
ブリッジインターフェース
ブリッジインターフェースは、ブリッジ機能のソフトウェアブリッジ(仮想ブリッジ)を代表するインターフェースで、VLANにおけるVLANインターフェースとよく似た存在です。
ソフトウェアブリッジはブリッジング可能インターフェースをグループ化したもので、各ソフトウェアブリッジがそれぞれ独立したブロードキャストドメインを形成します。ブリッジインターフェースがサポートする上位層はIPv4、IPv6であり、必ずこれらのプロトコルと関連付けて、ルーティング用インターフェースとして使用します。
ブリッジ機能の設定については「ブリッジング」の「一般設定」をご覧ください。
ルーティング/ブリッジング用モジュール
本製品のルーティング/ブリッジング用モジュールは次の3種類です。
- IPv4ルーティングモジュール
- IPv6ルーティングモジュール
- ブリッジングモジュール
IPv4ルーティングモジュール
IPv4(IP)ルーティングモジュールは、ルーティング可能インターフェース間でIPv4パケットを転送(ルーティング)するモジュールです。
IPv4ルーティングモジュールを利用するには、前述のルーティング可能インターフェースにIPv4アドレスを設定して、IPv4インターフェースを作成します。IPv4パケットのルーティングは、IP経路表(RIB)とそこから派生するIP転送表(FIB)にもとづいて行われます。
IPv4インターフェースの作成方法については、「IP」の「IPインターフェース」をご覧ください。
IPv4の経路設定については、「IP」の「経路制御」をご覧ください。
IPv6ルーティングモジュール
IPv6ルーティングモジュールは、ルーティング可能インターフェース間でIPv6パケットを転送(ルーティング)するモジュールです。
IPv6ルーティングモジュールを利用するには、前述のルーティング可能インターフェースにIPv6アドレスを設定して、IPv6インターフェースを作成します。IPv6パケットのルーティングは、IPv6経路表(RIB)とそこから派生するIPv6転送表(FIB)にもとづいて行われます。
IPv6インターフェースの作成方法については、「IPv6」の「IPv6インターフェース」をご覧ください。
IPv6の経路設定については、「IPv6」の「経路制御」をご覧ください。
ブリッジングモジュール
ブリッジングモジュールは、同一ソフトウェアブリッジ(仮想ブリッジ)に属するブリッジング可能インターフェース間でEthernetフレームを転送(ブリッジング)するモジュールです。
ブリッジングモジュールを利用するには、ブリッジ機能を有効化し、ソフトウェアブリッジを作成して、前述のブリッジング可能インターフェースをソフトウェアブリッジに割り当てます。Ethernetフレームのブリッジングは、ソフトウェアブリッジごとに管理されるフォワーディングデータベースにもとづいて行われます。
ブリッジ機能の設定については「ブリッジング」の「一般設定」をご覧ください。
インターフェース名
各種コマンドでは、インターフェース名を「インターフェースの種類を表す記号(文字列)」と「同一種類のインターフェースを区別するための番号」を組み合わせた形式で表します。次にインターフェース名の具体例をいくつか示します。
- vap1.0(VAPインターフェース)
VAPインターフェースはvapX.Yの形式で表します。Xは無線番号(1~2)、YはVAP番号(0~15)です。
- eth1(Ethernetインターフェース)
Ethernetインターフェースはeth1で表します。
- ppp0
Ethernetインターフェース上に作成したPPPoE/PPPインターフェースは、ppp0~ppp255のインターフェース名を持ちます。詳しくは「PPP」の「一般設定」をご覧ください。
- tunnel0
各種トンネルインターフェースは、tunnel0~tunnel999のインターフェース名を持ちます。詳しくは「VPN」の「トンネルインターフェース」をご覧ください。
特殊なインターフェース名
ここまでの説明で触れなかった特殊なインターフェースとして、次のものがあります。
- lo(ループバックインターフェース)
loは、ループバックインターフェースです。
ループバックインターフェースは、下位層(物理層/データリンク層)との関連を持たない仮想的なインターフェースです。下位層の状態に依存しないため、このインターフェースに設定したアドレスを広告することで、本製品への到達性を高めることができます。
また、ループバックインターフェースに設定したアドレスは、ルーターIDや始点アドレスの決定時にも使用されます。詳しくは「IP」の「IPインターフェース」をご覧ください。
インターフェースの指定方法
インターフェースに対する設定コマンドを実行するときは、グローバルコンフィグモードのinterfaceコマンドで設定対象のインターフェース名を指定し、該当インターフェースの設定を行うためのインターフェースモードに入る必要があります。
次に例を示します。
■ Ethernetインターフェースeth1の設定を行うため、インターフェースモードに移行する。
awplus(config)# interface eth1 ↓
awplus(config-if)#
インターフェースの設定例
以下では、インターフェースの設定を行う具体的なコマンド例を示します。
なお、ここではあくまでもインターフェース設定の概要を示すことが目的なので、設定内容の詳細については、それぞれのコマンドのページや機能解説編をご覧ください。
■ Ethernetインターフェースにメモ(説明文)を付けます。説明文はshow interfaceコマンドで表示されます。
awplus(config)# interface eth1 ↓
awplus(config-if)# description WAN port ↓
■ Ethernetインターフェースeth1を無効化します。
awplus(config)# interface eth1 ↓
awplus(config-if)# shutdown ↓
■ Ethernetインターフェースeth1を再度有効化します。
awplus(config)# interface eth1 ↓
awplus(config-if)# no shutdown ↓
■ Ethernetインターフェースeth1にIPアドレスを設定します。
awplus(config)# interface eth1 ↓
awplus(config-if)# ip address 192.168.10.1/24 ↓
■ ループバックインターフェースにIPアドレスを設定します。
awplus(config)# interface lo ↓
awplus(config-if)# ip address 192.168.1.1/32 ↓
インターフェースの情報確認
■ インターフェースの全般的な情報は、show interfaceコマンドで確認します。
awplus# show interface ↓
(C) 2025 アライドテレシスホールディングス株式会社
PN: 613-003429 Rev.A